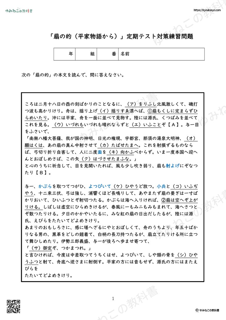
「扇の的(平家物語から)」定期テスト対策練習問題のPDFをダウンロード
※このPDFは6枚で構成されております。
PDF教材をよく使う方へ
有料プランでは、広告なし・透かしなしPDF教材をダウンロードし放題で使えます。
授業準備や家庭学習用に、たくさんのPDFを使いたい方におすすめです。
運営者情報
yumineko
詳しいプロフィールを見る
青山学院大学教育学科卒業。TOEIC795点。2児の母。2019年の長女の高校受験時、訳あって塾には行かずに自宅学習のみで挑戦することになり、教科書をイチから一緒に読み直しながら勉強を見た結果、偏差値20上昇。志望校の特待生クラストップ10位内で合格を果たす。 ※サイト全体の運営実績についてはこちらにまとめています。

-
-
コメントありがとうございます。
たしかに、https://kyoukasyo.com/junior-high-school/rule-of-historical-kana-usage/でも解説しているように、
歴史的仮名遣いの「あ段」+ふの場合は、「お段」+うになるルールがあるので、「むかふ→むこう」になるという考え方も
できますね。
実は、国語の教科書でも「むかう」とするものと、「むこう」とするものの2通りがあるようです。
なぜ「むかう」なのかというと、もともと「向かう」という言葉だからという考え方です。
現代でも、「立ち向かう」などのように使いますよね。扇の的の「面を向かう」の意味のひとつに、「立ち向かう」があるので、
そのまま「むかう」に直すということですね。この「むかう」か「むこう」なのかは、今学校で使われている教科書がどちらになっているかや、国語の先生がどう考えていらっしゃるかによって
合わせたほうが良いかと思います。
テストでは、「学校の授業で教えたとおりが正解」となることも多いので・・・
「むかう」と直すのが一般的のようではありますが、念のため、学校の先生にもぜひ確認をしてみていただけると安心です。
-
-
めちゃくちゃよかたdす
-
扇の的の解説などもとても分かりやすかったです!
これからもよろしくお願いします! -
めちゃくちゃ助かりました。
ありがとうございます。
すごくわかりやすく勉強頑張れます-
それな
-
それな
-
それな
-
-
-
-
「むこう」じゃないんですか
(問一のキ)-
むかうとも読むらしいです
-
-
問題文16行目 「みな紅の日出だしたるが〜陸には源氏」の間が抜けてませんか?
-
問題文 16行目 「みな紅の扇の日出だしたるが〜陸には源氏」の間が抜けてませんか?
-
ご指摘ありがとうございます!
たしかに抜けておりました。申し訳ありません。
教えていただき、大変助かりました!ありがとうございます。-
返信早い上に丁寧でサイトが分かりやすいとかすごすぎです!
これからも頑張ってください!-
優しいお言葉ありがとうございます!
これからも可能な限り正しい情報を発信できるように頑張ります!
本当にありがとうございました。 -
それな
-
-
-
-
をりふし北風激しくて 北風の読み方を知りたい。
-
ポンコさん
コメントありがとうございます。
「きたかぜ」「ほくふう」、どちらでも正解のようです。
もし、テストの時にどちらで答えたほうがよいか悩まれているのであれば、
お使いの教科書ではルビがどうなっているか、担当の先生の教え方がどちらだったかを確認されると良いかと思います。
-
-
授業で出たワードが出てきて色々思い出すことができました
-
なんと全部正解しましたっ!!YATTAーー
意味のやつ読んでから解いたんでスラスラいきました!
解いてて楽しかった♡テスト直前にまた見ます!ありがとうございます!! -
古文のあらすじなどってどうやって覚えたらいいですか??
-
ねこさん
コメントありがとうございます。
その物語の全体像と、大まかな流れ、重要なポイントを押さえておくと、あらすじも覚えやすくなるかと思います。
頭の中でそのお話の内容を映像としてイメージすると記憶に残りやすいかと思います。
頑張ってください!
-
-
めっちゃ分かりやすいです!!
質問です!
扇の的のセリフで、「あ、射たり。」と、「情けなし。」と、あるけどその言葉は、それぞれ平氏か原氏どっちかイゥタセリフですか?-
ありがとうございます!
確かに気になりますよね。
正解は書かれてはいませんが、このお話の語り手は、基本的に源氏側から見た視点で語られています。(那須与一の心情は細かく描かれていたり、義経の命令がはっきりしていたり。それに対して、平家側の動きは遠くから見ているような描写がありますね。)
ということは、この「あ、射たり」も、「情けなし」も、源氏側から出た言葉と捉えるのが自然と考えることができます。(もちろん、言い切れませんが。)そう言う意味では、ここでのポイントは、義経の命令を「ひどい」と感じる=義経に対して不信を抱く源氏側の武士もいたかもしれない、と読み取れることですね。
この時代は大将の命令が絶対であったにも関わらず、それでも「情けなし」と感じた武士がいた、というところに、読み手の印象に強く残る結果になっているかと思います。深いところまで考察すると、とても面白いですね!
-
-
もう少しでテストなのでとっても参考になりました‼️
-
いい感じでした
助かります。 -
ありがとーございました!!!!!
-
テストで範囲だったのですが
このサイトのおかげで、テストで
いい点を取れました
本当にありがとうございます!!!!!!! -
助かりました❤️
-
ありがとう
わかりやすかった -
明日テストあるのに何も分からんかったけどなんとかなりそうでたすかりました。ありがとうございます。昨日は音楽のこのサイトで助かりましたこれからもどんどんたよらせてもらいます。
-
テストでもあまり見ないような問題で、初めて解くようなものが多かったのでとてもやりがいのあるものでした!ありがとうございました!「扇の的」から文を書く問題が出るのですが、どのように書けば良いなどありますか?
-
とてもわかりやすかったです!
これからもテスト勉強にたくさん使いたいと思います! -
素晴らしい
-
簡単
-
簡単すぎて滅!

問い1の(キ)は「むこう」には直さないのですか?